暨南大学融媒体中心讯 近期,药学院叶文才/王磊/程民井团队与广州医科大学雷雪萍副教授合作,发现了化合物6具显著抗奥希替尼耐药非小细胞肺癌作用,其作用机制是通过靶向硬脂酰辅酶A去饱和酶1(stearoyl-CoA desaturase-1,SCD1)从而诱导铁死亡。相关研究成果发表于JACS(DOI:10.1021/jacs.5c11520),暨南大学硕士研究生杨超、广州医科大学副教授雷雪萍、暨南大学博士研究生谌先博和博士后黎尼平为共同第一作者。
桥环天然产物具有高度环张力和多手性中心,其不对称合成具有挑战性。前期,药学院叶文才/王磊/程民井团队采用仿生合成策略,完成了系列新型间苯三酚类天然产物全合成(Chem.Sci.2018,9,1488-1495;Nat.Commun.2024,15,5879;Angew.Chem.Int.Ed.2025,64,e202420671)。然而,由于区域选择性问题,myrtucyclitone C、myrtucommulone J等桥环间苯三酚类天然产物不对称合成尚未实现。近期,该团队以生源砌块为底物,发展了Brønsted酸催化复杂氧杂[3.3.1]桥环骨架不对称合成方法,成功应用于天然产物myrtucyclitone C、myrtucommulone J、myrtucommuacetalone和myrtucommuacetalone B的集群式不对称仿生全合成,并与广州医科大学雷雪萍副教授合作,发现了化合物6具显著抗奥希替尼耐药非小细胞肺癌作用,其作用机制是通过靶向硬脂酰辅酶A去饱和酶1(stearoyl-CoA desaturase-1,SCD1)从而诱导铁死亡。
作者以生源砌块11和12为底物(图1),通过筛选多种手性Brønsted酸、溶剂、路易斯酸和温度,确定了立体选择性合成高度官能团化氧杂[3.3.1]桥环核心骨架(化合物9)的最优反应条件,并考察了该策略对不同生源砌块及其类似物的适用性。结果表明,该方法能够高效构建一系列复杂氧杂[3.3.1]桥环类化合物。进一步,以该方法为关键反应,通过5-6步实现了桥环间苯三酚类天然产物myrtucyclitone C(6)、myrtucommuacetalone B(7)、myrtucommuacetalone(8)和myrtucommulone J(10)的不对称仿生全合成。此外,通过理论计算,阐明了该关键反应在对映选择性和区域选择性控制中的反应机制。
![图1 Brønsted酸催化复杂氧杂[3.3.1]桥环骨架不对称构建方法及其应用](/_upload/article/images/45/49/4c787b3d4d7c8cf3e4991a365789/d11d4551-4742-4028-900d-a3de5309e8b6.png)
图1 Brønsted酸催化复杂氧杂[3.3.1]桥环骨架不对称构建方法及其应用
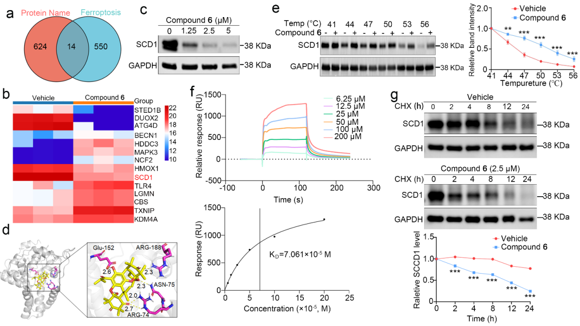
作者对合成的化合物开展了抗非小细胞肺癌活性评价,发现化合物6在奥希替尼耐药非小细胞肺癌异种移植小鼠模型中表现出显著疗效。该化合物主要通过诱导铁死亡途径杀伤肿瘤细胞。蛋白质组学分析显示,SCD1蛋白可能为其关键作用靶点(图2)。随后,通过蛋白质印迹、细胞热转移、表面等离子体共振及蛋白质稳定性分析等多项实验,证实化合物6能够直接结合并促进SCD1降解,从而破坏脂肪酸代谢,诱导脂质过氧化并触发铁死亡过程。

图2 天然产物6抗奥希替尼耐药非小细胞肺癌的作用机制
综上,本论文发展了Brønsted酸催化的复杂氧杂[3.3.1]桥环骨架不对称构建方法,并以该方法为关键反应,实现了基于生源砌块的桥环天然产物myrtucyclitone C等集群式不对称仿生全合成。在此基础上,揭示了myrtucyclitone C通过靶向SCD1,诱导铁死亡发挥抗非小细胞肺癌的作用机制。以上研究为新型抗肿瘤药物先导化合物发现提供了科学依据。
论文链接:https://doi.org/10.1021/jacs.5c11520
责编:苏倩怡